Contenido principal
Ir al contenido principal
Menu Display
Language Selector
Es
En
Eu
Español
English
Euskara
.......
.......
.......
About Ceit
Main menu
About Ceit
About us
Director's Message
Mission, Vision and Values
R&D, Innovation and Quality Policy
History
Ceit Alliances
Governing Bodies
Governing Board
Strategic Board
Steering Committee
Functional organizational structure
Transparency commitment
Grants
Annual Reports
Código ético
Equality Plan
Procedimiento de gestión de reclamaciones
Sectors
Main menu
Sectors
Steel
Forging
Industrial manufacturing
Energy
ICT
Railway
Automotive
Aeronautic
Environment
Research Areas
Main menu
Research Areas
Advanced manufacturing
Circular economy
Sustainable transport
Digitalisation
Services and Results
Main menu
Services and Results
Technological Solutions
Caracterización mecánica e integridad estructural
Caracterización estructural y físico-química
Comportamiento y durabilidad en ambientes agresivos-harsh
HIP y fabricación de lotes de polvo
Sala Blanca
Atomization Pilot Plant
R&D Projects
Plan Estratégico de Transición de Horizon 2020 a Horizon Europe
BILASURF
Plan Estratégico de Lanzamiento de Horizon Europe
SUSAAN
MIRAIA
HEAT3D
MagNEO
NANO-S-MART
MINERVA
PROYECTO FABRICARE
MOMA-FLEX
REEPRODUCE
HARMONY
RESQTOOL
PROYECTO MADISON
FP3 – IAM4RAIL
HIPERION
HIMUGI
ECOH2MOVE
MODELAM
MIRAGED
HYINHEAT
H-ACERO
Research projects
MODEL2BIO
THERMOGAS
NOWASTE
CIRIAMET
DFG BIOREFINERIA
MAGNEDAR
Spin-offs
Safeloc
Ecomagnet
Linqcase
Mainrail
Metal78
PhD Theses
Tesis Jon Zabalo Carrere
Technological Assets
SIMUDENS
SINMAG
PILOTMOLD
Greentool
GoA4
CIBER
MIXLOC
POWER4TRAIN
VISION3D
RAILFILLER
HEATSINK
EcoDAS
PRISTINE
CRACKLIVE
WATERNET
BIOTECH
MADS
SENSALOG
VITACROSSING
XR3D-PERCEPTION
ATODUST
REM4RAM
ROBATREC
SI4CCAM
FEMTOGPT
REFRACT
MULTITECH
News
Opportunities
Main menu
Opportunities
CEIT Opportunities
Diseño conceptual de una biorrefinería para el territorio de Gipuzkoa y aplicación de casos de estudio
Investigador de Procesos de superficies mediante láser de pulso ultracorto (laser femtosegundos)
Investigador para Procesos de superficies mediante láser de pulso ultracorto (laser femtosegundos)
Investigador en DevOps
Investigador en Ciberseguridad
Design of innovative hardware for future generation radar systems
Gestor de proyectos (Ingeniero/a de Software)
Ingeniero/a de Software/Ingeniero Informático
Engineer for the design of electric drives for aircraft applications
PhD on design and analysis of high pressure hydrogen tanks
Ingeniero/a Investigador/a en eficiencia energética para el ferrocarril del futuro
Digital twin for predictive maintenance and structural reliability assessment
Desarrollo de tecnologías de Realidad Mixta para Industria 4.0
Doctorado en laminación en caliente de aceros sostenibles de altas presentaciones mecánicas
PhD Theses
Bachelor's and Master's end-of-degree works
Working at CEIT
Contact
Navigation
About Ceit
About us
Director's Message
Mission, Vision and Values
R&D, Innovation and Quality Policy
History
Ceit Alliances
Governing Bodies
Functional organizational structure
Transparency commitment
Sectors
Steel
Forging
Industrial manufacturing
Energy
ICT
Railway
Automotive
Aeronautic
Environment
Research Areas
Advanced manufacturing
Circular economy
Sustainable transport
Digitalisation
Services and Results
Technological Solutions
Atomization Pilot Plant
R&D Projects
Spin-offs
PhD Theses
Technological Assets
News
Opportunities
CEIT Opportunities
PhD Theses
Bachelor's and Master's end-of-degree works
Working at CEIT
Contact
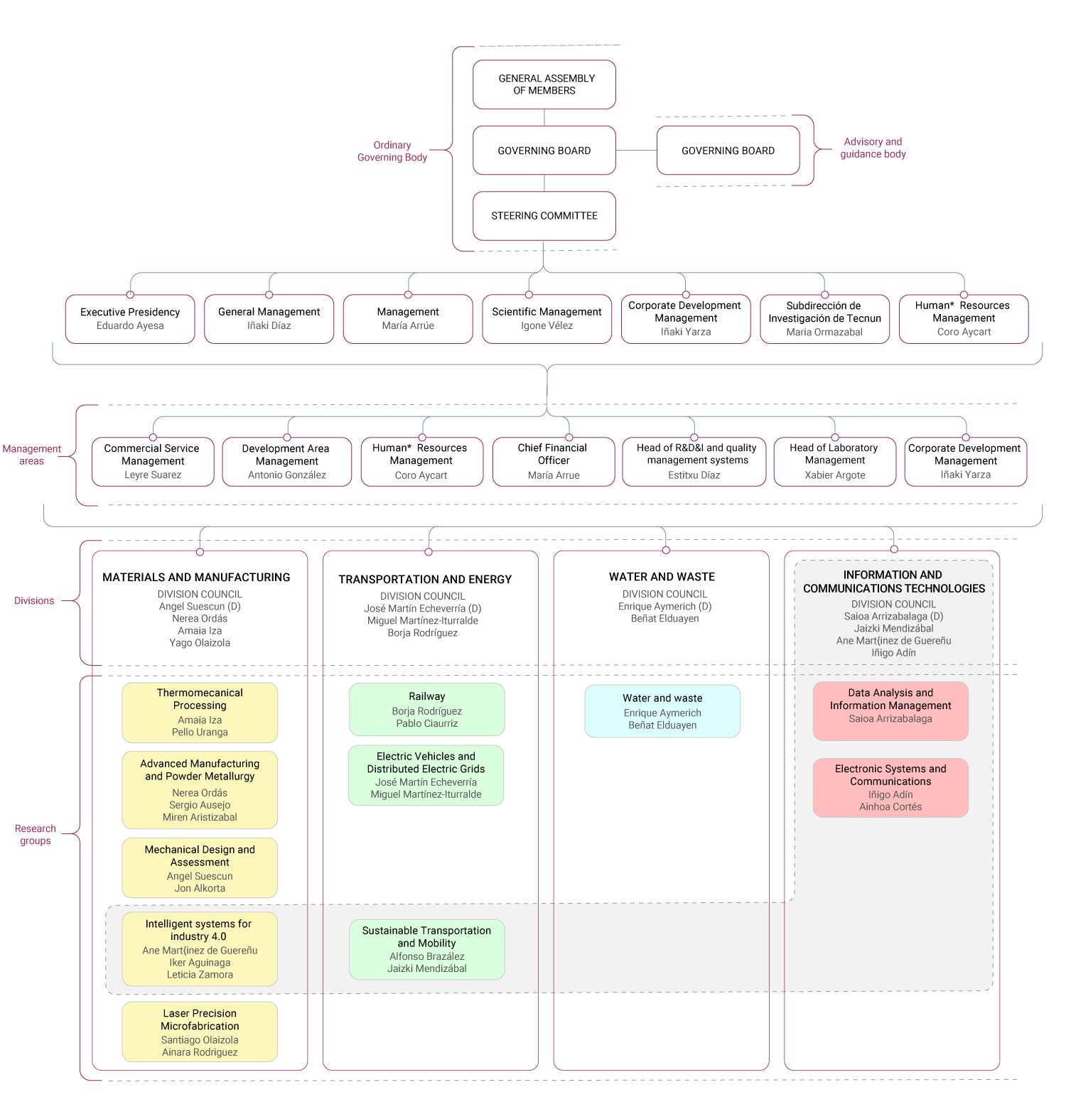
Cabecera organigrama
Functional organizational structure
Organigrama
Hidden